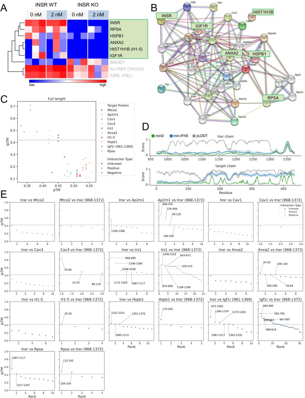
Challenging AlphaFold in predicting proteins with large-scale allosteric transitions2025
Brooks H. Perkins-Jechow, Juan Pablo Iglesias Ahualli, Huyen Thuc Nhu, Alireza Omidi, Chunchao Li, Jorge A. Holguin-Cruz, Daeahn Cho, Dokyun Na, Nawar Malhis, Jennifer M. Bui, Jörg Gsponer
Nature Communications Chemistry